Soluções Completas em Automação Industrial
Conteúdos e materiais
Você sabe como funcionam as entradas analógicas 4 a 20 mA do CLP e o motivo pelo qual as mesmas são tão sensíveis?
Este artigo trata disso e propõe uma solução simples para proteger as entradas analógicas de 4 a 20 mA do CLP.
A maioria das entrada 4 a 20 mA dos CLPs de mercado possuem um resistor de cerca de 150 a 200 ohms em sua entrada. Veja abaixo um circuito típico.
No exemplo da figura acima, mostramos um transmissor hidrostático de nível.
Esse tipo de sensor é muito utilizado para medir nível de água em reservatórios pertencentes ao sistema de abastecimento de água municipal.
O transmissor hidrostático de nível trabalha submerso e, por estar em contato direto com a água, é um caminho para surtos elétricos que normalmente entram pela rede e buscam a terra.
Quando um sensor hidrostático de nível queima por surto, com frequência deixa de funcionar como regulador de 4 a 20 mA e entrega na saída os 24 V sem limitação.
Seja um transmissor hidrostático de nível, um sensor de pressão, ou qualquer outro instrumento de campo que, ao invés de entregar uma corrente de 4 a 20 mA, entrega os 24 V da alimentação diretamente à entrada analógica, isso irá danifica a entrada analógico pelo excesso de tensão e corrente.
O que acontece quando o sensor entra em curto e fornece os 24 V, sem limite de corrente, à entrada analógica 4 a 20 mA?
Digamos que a entrada analógica é dotada de um resistor de 200 ohms. A corrente sobre o resistor será:
I = 24V / 200 ohms = 120 mA e a Potência sobre o resistor P = 24 V x 120 mA = 2,88 W
Os resistores utilizados nas entrada analógica dos CLP não são dimensionados para suportar essa potência e fatalmente queimam.
A solução é simples; precisamos de um limitador de tensão e de um limitador de corrente trabalhando em conjunto.
Como limitador de tensão utilizamos o diodo TVS e como limitador de corrente utilizamos o termistor PTC.

Utilizando a solução apresentada, quando o sensor de campo entra em curto, e os 24 V da fonte passam direto, o diodo TVS irá conduzir, limitando em 6 V a tensão na entrada analógica.
A corrente sobre o termistor PTC ao tentar ultrapassar os 50 mA fará o PTC aquecer e alterar sua resistência original de cerca de 2 ohms para uma resistência que limita a corrente em 50 mA.
No caso do circuito apresentado, a resistência do PTC irá alterar para cerca de: R = (24 V – 6 V) / 50 mA = 360 ohms.
Sobre o resistor de 200 ohms da entrada analógica a tensão resultante será de 6 V, e a corrente de 30 mA, resultando em uma potência máxima de 180 mW, que não é suficiente para danificar o componente.
O Termistor funciona como um fusível rearmável, pois após a substituição do sensor danificado (em curto), e tendo cessada a corrente excessiva, o PTC irá esfriar e voltar a ter apenas 2 ohms de resistência.
O PTC selecionado é do tipo especialmente desenvolvido para proteção contra sobre corrente. A linha Resettable Fuses – Multifuse® PPTC da Bourns é um exemplo desses componentes.
O diodo TVS é um diodo rápido especialmente desenvolvido para absorver surtos de sobretensão e muito utilizado em circuitos DPS (Dispositivo de Proteção Contra Surtos).
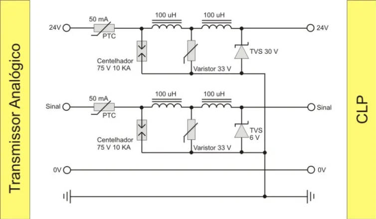
Apresentamos agora um circuito completo de um DPS para a proteção de entradas 4 a 20 mA.

O circuito apresentado protege não só canal analógico, mas também a alimentação 24 V que é fornecida ao sensor de campo.
A proteção se dá em três estágios, por meio dos três tipos de supressores de sobretensão:
Centelhador a gás;
Varistor de óxido metálico;
Diodo TVS.
Os indutores que separam cada etapa da proteção ajudam a retardar e amortecer o surto.

SS2701 - Protetor contra surtos na entrada analógica
QTD DESCRIÇÃO
4 CN1, CN2 – AKZ-700 – 2
1 D1 – P6KE30A (TVS)
1 D2 – P6KE6A (TVS)
1 F1 – Fusível rearmável (PTC) 50 mA
1 F2 – Fusível rearmável (PTC) 50 mA
4 L1, L2, L3, L4 – Indutor 100uH
2 RV1, RV2 – S10K30 (Varistor)
2 SA1, SA2 – 75V (centelhador a gás)
1 Espaçador 15 mm
1 Pé Fêmea RS75
1 Pé Macho RS75
1 PCI SS2701
Solicite informações adicionais ou uma cotação do protetor de entradas analógicas
Nome(obrigatório)
Aviso
Email(obrigatório)
Aviso
Mensagem(obrigatório)
Aviso
Enviar
O módulo SS2702 constitui um protetor de canais analógicos contra surtos elétricos causados por sobre tensões na fiação de campo. Montado em circuito impresso e alojado em suporte plástico para fixação em trilho DIN, o módulo incorpora cinco circuitos de proteção contra surtos, sendo um para evitar que surtos danifiquem o circuito de alimentação em 24V e os outros quatro para proteção de canais analógicos. Cada circuito é dotado de fusível, centelhador a gás, varistor de óxido metálico, diodo supressor e indutores. O módulo substitui com vantagens de custo, espaço e tempo de montagem, um arranjo de quatro protetores, cinco fusíveis e dezesseis bornes. Um dos diferenciais do produto é o fato de ser o único do mercado dotado de fusíveis rearmáveis (PTC).