Soluções Completas em Automação Industrial
Conteúdos e materiais
Este artigo explica como implementar um circuito que permite ler até oito sinais analógicos de 4 a 20 mA na entrada digital de um CLP que não possui entradas analógicas. A solução apresentada possui excelente custo benefício.
Antes de apresentarmos o circuito, faremos algumas definições de base como segue.
Um sinal analógico é qualquer sinal contínuo cuja variação no tempo representa a variação de uma grandeza física, fazendo assim uma analogia entre a grandeza e sua representação elétrica.

Exemplo de grandezas físicas que podem ser representadas por sinais analógicos:
Temperatura;
Pressão;
Nível de um líquido ou reservatório.
Exemplo de sinais analógicos:
0 a 10 V;
4 a 20 mA.
Ou seja, podemos, por exemplo, definir que uma temperatura na faixa de 0 oC a 100 oC será representada por um sinal de 4 a 20 mA. Dessa forma, quando a temperatura for 0 oC o sinal terá 4 mA, quando a temperatura for 50 oC o sinal terá 12 mA e quando a temperatura for 100 oC o sinal analógico terá 20 mA.

Um exemplo de sensor de temperatura que opera nessa faixa é o PT100, e o circuito que produz o sinal de 4 a 20 mA é o transdutor de grandezas que converte o sinal do PT100 em sinal analógico.

IA2801 - Entrada analógicaEntrada analógica de um CLP é a parte do circuito do CLP que lê um sinal analógico e o converte internamente em um valor binário que será armazenado em um ou mais bytes da memória do CLP. As entradas analógicas do CLP são especificadas pelo tipo de sinal (0 a 5 V, 0 a 10 V, 0 a 20 mA, 4 a 20 mA, PT100, termopar, etc.) As entradas analógicas também são especificadas pela sua resolução (8 bits, 10 bits, 12, bits, 16 bits). As entradas analógicas podem estar contidas na CPU principal ou em módulos de expansão.
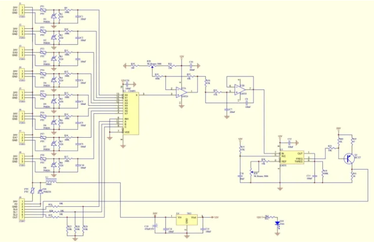
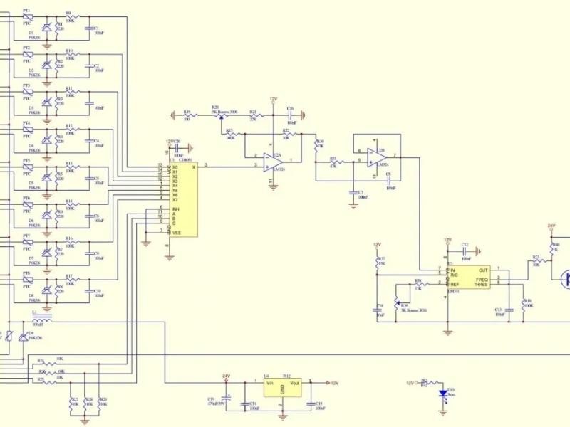
O circuito a seguir consiste em um conversor multiplexado que permite adquirir 8 sinais analógicos de 4 a 20 mA em um sinal de pulsos para ser lido em uma entrada digital rápida de um CLP.


Condicionador de entrada – Cada sinal analógico de entrada é condicionado por este circuito. O termistor PTC funciona como um fusível rearmável que “abre” quando o sinal de 4 a 20 mA ultrapassa 50 mA, protegendo o circuito sensor. O diodo TVS protege contra sobre tensão. O resistor de 220 ohms é sensor de entrada e R9 e C1 funcionam como filtro passa baixa.
Chave analógica multiplex – IA2820 - Entrada analógicaO circuito integrado CD4051 recebe os 8 sinais analógicos nas entradas X0 a X7 e repassa o sinal selecionado na saída X.
O sinal amostrado na saída X é aquele definido na seleção feita nas entradas A, B e C.
As entradas A, B e C são ligadas em saídas digitais do CLP.
Circuito amplificador – Este circuito, formado por dois amplificadores operacionais do CI LM324, tem a função de amplificar e ajustar o ZERO (offset) do circuito.

Conversor de tensão para pulsos – Esta parte do circuito tem a função de converter o sinal de 4 a 20 mA, previamente convertido em tensão, para pulsos. O ajuste de SPAN é feito no trimpot R39. O CI LM331 funciona como conversor de tensão para pulsos e o transistor BC327 converte o nível para pulsos em 24 VCC, adequado a entrada digital do CLP.

O circuito é composto por uma chave analógica multiplex que seleciona uma entre 8 entradas analógicas. Esta seleção é feita nas três entradas SL0, SL1 e SL2. O canal selecionado fornece o sinal para o conversor de corrente para freqüência. O conversor de freqüência fornece na saída OUT um sinal pulsado de freqüência proporcional a corrente do canal selecionado. O sinal tem a amplitude da tensão de alimentação, normalmente 24V, e freqüência variando de 600Hz a 3000Hz. Na aplicação, o CLP deverá ser programado para selecionar sequencialmente os 8 canais, e contar os pulsos relativos a cada entrada analógica. Abaixo é mostrado o algoritmo sugerido.
Canal = 0
Aguarda 0,25 segundos
Contador = 0
Aguarda 0,25 segundos
Leitura da Entrada (Canal) = (Contador – 250)
Canal=Canal+1
Se Canal > 7, então Canal = 0
Volta para 2
Com o algoritmo acima, para cada entrada digital será lido um valor na faixa de 0 a 999, proporcional a corrente da entrada. E o ciclo total de varredura fica em 4 segundos.
Siga o seguinte procedimento:
Desligar as entradas SL0, SL1 e SL2
Ligar a alimentação
Ligar uma fonte de corrente à entrada EA0
Ajustar a fonte de corrente para 20 mA
Ajustar o trimpot SPAN para obter 3000 Hz na saída OUT
Ajustar a fonte de corrente para 4 mA
Ajustar o trimpot ZERO para obter 600 Hz na saída OUT
Repetir os passos de 4 a 7 até completar a calibração

O conversor analógico IA2820 constitui um conversor multiplexado de sinais. Tem a capacidade de converter até 8 sinais analógicos de corrente de 4 a 20mA gerando uma saída em pulsos, de frequência proporcional à entrada selecionada. Sua utilização destina-se às configurações de CLP que possuem entrada de contagem rápida, viabilizando aquisição de até 8 sinais analógicos por módulo IA2820 a um preço extremamente competitivo. Para cada entrada analógica, o módulo é dotado de conexão destacável com: 24V, Sinal e GND. Dessa forma, o módulo funciona também como borneira economizando espaço e tempo de montagem.